机动车检测线检定装置
您当前的位置: 首页 >> 新型机动车检测线检测装置

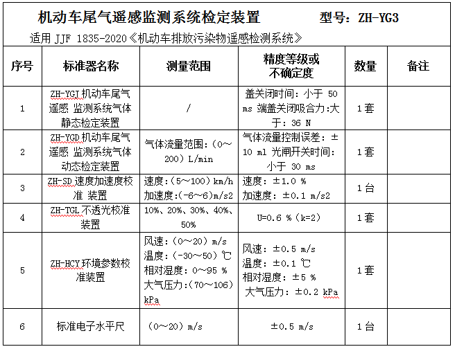
机动车尾气遥感监测系统检定装置

 

最新资讯